现金网

党校学习

当前位置 : 

想申请入党该怎么做?——入党指南

来源 : 党务中心     作者 : 党务中心     时间 : 2022-09-13点击量3030

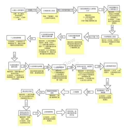
一、入党的程序


(备注:现金网 评选积极分子的要求是提交入党申请书满三个月)


二、申请入党的条件

按照党章规定,申请加入中国共产党,必须具备以下条件:

(一)年满十八岁的中国工人、农民、军人、知识分子和其他社会阶层的先进分子。一个人成年后才能有比较确定的政治判断力,并确立自己的政治信仰和终身志向。加入中国共产党必须是具有中国国籍的工人、农民、军人、知识分子和其他社会阶层的先进分子。须由本人向党组织提出书面入党申请。

(二)承认党的纲领和章程。“承认”不仅是口头上的拥护和接受,更重要的是有实现党的纲领、执行党的章程的行动,立志为共产主义奋斗终身。

(三)愿意参加党的一个组织并在其中积极工作、执行党的决议和按期缴纳党费1.只有全体党员都参加党的一个组织并积极工作,才能保证全党在思想上、政治上、行动上的高度一致,党才有战斗力。2.党的决议代表全党的意志,必须贯彻执行。如果每个党员都自行其是,党的团结统一就会受到破坏,党就没有战斗力。3.按期缴纳党费,是每个党员的义务,是党员关心党的事业、有组织观念的一种表现。


   三、入党申请书怎么写,如何交?

1. 入党申请书的基本要求

    每一个申请入党的人,都必须由本人向党组织提出书面申请。

    ②提交入党申请书时,申请人必须是年满18周岁中国公民。

2.入党申请书的基本书写格式通常如下
  标题。居中写“入党申请书”。
  ② 称谓。即申请人对党组织的称呼,一般写“敬爱的党组织 ”。顶格书写在标题的下一行,后面加冒号。
  ③ 正文。主要内容包括:1)为什么要入党,主要写自己对党的认识和入党动机;(2)自己的政治信念、成长经历和思想、工作、学习、作风等方面的情况;(3)对待入党的态度和决心,主要写自己应该如何积极争取加入党组织,标明自己要求入党的决心和今后工作、学习、生活等方面的打算。
  ④ 结尾。申请书的结尾主要表达清党组织考察的心情和愿望,一般用“请党组织审查”或“请党组织看我的实际行动”等作为结束语

最后空两个写“此致”,跳行顶格写“敬礼!”
  在申请书的最后,要署名和注明申请日期。一般居右书写“申请人”,下一行写上年月日。
3.写入党申请书应注意的问题
  ① 要认真学习党章,掌握基本精神,加深对党的性质、宗旨、任务、党员的权利、义务等基本知识的理解。要提及最新的时事政治,最新的思想动态。
  ② 要联系自己的思想实际谈对党的认识和入党动机,不要以旁观者身份一味评论别人。
  ③ 对党忠诚老实,向党组织反映真实思想情况。
  ④ 申请书要写得朴实、庄重,对于正文中各部分的内容可根据自己的实际情况掌握。

不要在入党申请书中抄写入党誓词,不要使用“我志愿”的文字。

4.入党申请书的用纸及篇幅

一般用400格的信纸,手写,在1500字以上。

5. 为保障入党材料整理工作,请在入党申请书背面右下角注明班级、姓名。

6. 入党申请书的上交

入党申请书的落款时间是书写入党申请书的当天,根据真实情况来写。纸质的入党申请书自己保存好,后续进一步发展的时候需提交给党务中心的同学进行装档。请将入党申请书扫码成PDF版本(PDF版命名:姓名+班级+入党申请书/思想汇报+落款时间),由团支书按照班级将入党申请书上传至发展党员群中。

7. 学习单位发生变化,入党材料如何处理

    入党申请人工作、学习所在单位发生变动,及时到诚园6-335说明学习单位更改去向,将入党申请书连同其他相关材料一并转交现单位党组织,以便后续发展(一般是指转专业去到别的现金网 )


四、个人自传的写法

    为了让党组织了解自己的成长过程、学习和工作的经历、家庭成员和主要社会关系成员情况,要求入党的同志要向党组织递交个人自传。

    个人自传首先应写明自传人及其家庭成员基本情况。主要包括自己的姓名、性别、出生年月、籍贯、学习和工作经历、思想演变过程等;家庭成员的姓名、性别、职业、职务、政治面貌以及与自己的关系;主要社会关系的情况也要参照上面的要求写清楚;并介绍家庭成员对自己的思想有什么影响。

    自传人的经历。一般可以从小学或七岁开始写起,包括在学校读书和走上社会以后的经历,要写明具体的起止日期,时间上应该是衔接的,中间如有脱节要说明原因。

    自传人的思想演变过程。这是自传的主体,要尽可能写得具体和详细,特别要着重介绍对自己思想变化产生较大影响的主要事件和主要人物,描述入党动机的演变轨迹,亦可根据各个历史时期党的中心工作和主要任务,分阶段地写出自己的思想认知。

写个人自传应注意的问题:

1、如实地写出自己的经历,实事求是地评价自己;2、写自传的过程也是分析解剖自己的过程。应通过自己的思想变化,分析自己思想产生飞跃的原因,解剖自己的真实思想,并且寓理于叙事之中; 3、自传中的重要事件、受到的奖励或处分要详实,重要事件要说明发生的时间、地点和当事人,重要奖励或警告以上处分要说明授予或批准的机关、时间; 4、400字方格纸、3000字左右,黑色中性笔不得有涂改


              五、思想汇报怎么写?
  要求入党的同志为了使党组织更好地了解自己,接受党组织的教育和监督,要积极主动地向党组织汇报自己的思想、学习和工作情况。这是培养自己的组织观念、提高思想觉悟的有效途径。最好能够根据学习情况经常向党组织汇报思想。为了便于党组织更加全面、系统地了解申请入党人员的思想状况,提倡写书面思想汇报。当然,也可以进行口头汇报。
1.思想汇报的基本书写格式及内容通常如下:
  (1)标题。居中写“思想汇报”
  (2)称谓。即汇报人对党组织的称呼,一般写“敬爱的党组织”。顶格书写在标题的下一行,后面加冒号。
   3)正文。写思想汇报,是结合自己的学习、工作和生活情况向党组织反映自己的真实思想情况。具体内容根据每个人的不同情况而定。如果对党的基本知识、马克思主义的基本理论的学习有所收获,便可以通过思想汇报的形式,将学习体会、思想认识上新的提高及存在的认识不清的问题向党组织说明;如果对党的路线、方针、政策或一个时期的中心任务有什么看法,可以在思想汇报中表明自己的态度,阐明自己的观点;如果参加了重要的活动或学习了某些重要文章,可以把自己受到的教育写给党组织;如果遇到国内外发生重大政治事件时,则要通过学习提高对事件本质的认识,旗帜鲜明地向党组织表明自己的立场;如果在自己的日常生活中遇到了个人利益同集体利益、国家利益产生矛盾的问题,可以把自己有哪些想法,如何对待和处理的情况向党组织汇报;为了使党组织对自己最近的思想情况有所了解,就要把自己的思想状况,有了哪些进步,存在什么问题以及今后提高的打算写清楚,等等。一定要结合党的最新的理论和会议精神(如习近平新时代中国特色社会主义思想、党的十九届六中全会精神等等),在阐述理论的时候序列也要完整。如中国共产党以马克思列宁主义、毛泽东思想、邓小平理论、 “三个代表”重要思想和习近平新时代中国特色社会主义思想作为自己的行动指南。
   4结尾。思想汇报的结尾可写上自己对党组织的请求和希望。一般用“恳请党组织给予批评、帮助”或“希望党组织加强对自己的培养和教育“等作为结束语。
  在思想汇报的最后,要署名和注明汇报日期。一般居右书写“汇报人”下一行写上年月日。
2.写思想汇报应注意的问题
    1)思想汇报应是真实思想的流露,最重要的是真实,切忌空话、套话、假话、做表面文章 。2)写思想汇报应根据不同时期的思想认识状况,集中新体会和认识深刻的一、二个方面的问题谈深谈透,不要罗列多个方面的问题泛泛而谈。3)写思想汇报要密切联系自己的思想实际,不要长篇大段地抄录党章、报告、领导讲话和报刊文章的内容,防止形式主义。4)写思想汇报要实事求是,对自己做一分为二的评价,不但要对自己的成长进步进行肯定,而且要找准存在的不足,敢于向党组织暴露缺点和问题。

另外,党组织不能简单地用思想汇报次数的多少衡量一个人是否积极靠近党组织,但是对于要求入党的人来讲,经常、主动地向党组织汇报思想是加强同党组织联系,增强组织观念的一条有效途径,因此,申请入党的人应积极主动地向党组织汇报思想。

从评上入党积极分子开始,每个季度必须写1份思想汇报,要求:方格子纸,800字左右,最好涉及当月社会时事,思想动态。

从评上入党积极分子至成为发展对象之前,最少要有4篇思想汇报。思想汇报先自己扫描成电子档,交由团支书在发展党员群中上传,发展成为积极分子后提供相应的纸质材料进行装档。


版权所有 © 现金网-足球现金网 地址:杭州市余杭区余杭塘路2318号杭师大仓前校区D区块诚园5-6号楼
邮编:311121 电话:0571-28865586 电子邮箱: jhyzuqiucash.com    现金网 纪委接收群众意见建议的邮箱:jhyjw@zuqiucash.com    
公安备案号:33011002011919  浙ICP备11056902号-1
党校学习

想申请入党该怎么做?——入党指南

党务中心 · 2022-09-13

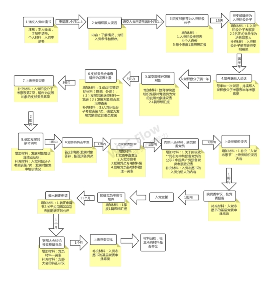
一、入党的程序


(备注:现金网 评选积极分子的要求是提交入党申请书满三个月)


二、申请入党的条件

按照党章规定,申请加入中国共产党,必须具备以下条件:

(一)年满十八岁的中国工人、农民、军人、知识分子和其他社会阶层的先进分子。一个人成年后才能有比较确定的政治判断力,并确立自己的政治信仰和终身志向。加入中国共产党必须是具有中国国籍的工人、农民、军人、知识分子和其他社会阶层的先进分子。须由本人向党组织提出书面入党申请。

(二)承认党的纲领和章程。“承认”不仅是口头上的拥护和接受,更重要的是有实现党的纲领、执行党的章程的行动,立志为共产主义奋斗终身。

(三)愿意参加党的一个组织并在其中积极工作、执行党的决议和按期缴纳党费1.只有全体党员都参加党的一个组织并积极工作,才能保证全党在思想上、政治上、行动上的高度一致,党才有战斗力。2.党的决议代表全党的意志,必须贯彻执行。如果每个党员都自行其是,党的团结统一就会受到破坏,党就没有战斗力。3.按期缴纳党费,是每个党员的义务,是党员关心党的事业、有组织观念的一种表现。


   三、入党申请书怎么写,如何交?

1. 入党申请书的基本要求

    每一个申请入党的人,都必须由本人向党组织提出书面申请。

    ②提交入党申请书时,申请人必须是年满18周岁中国公民。

2.入党申请书的基本书写格式通常如下
  标题。居中写“入党申请书”。
  ② 称谓。即申请人对党组织的称呼,一般写“敬爱的党组织 ”。顶格书写在标题的下一行,后面加冒号。
  ③ 正文。主要内容包括:1)为什么要入党,主要写自己对党的认识和入党动机;(2)自己的政治信念、成长经历和思想、工作、学习、作风等方面的情况;(3)对待入党的态度和决心,主要写自己应该如何积极争取加入党组织,标明自己要求入党的决心和今后工作、学习、生活等方面的打算。
  ④ 结尾。申请书的结尾主要表达清党组织考察的心情和愿望,一般用“请党组织审查”或“请党组织看我的实际行动”等作为结束语

最后空两个写“此致”,跳行顶格写“敬礼!”
  在申请书的最后,要署名和注明申请日期。一般居右书写“申请人”,下一行写上年月日。
3.写入党申请书应注意的问题
  ① 要认真学习党章,掌握基本精神,加深对党的性质、宗旨、任务、党员的权利、义务等基本知识的理解。要提及最新的时事政治,最新的思想动态。
  ② 要联系自己的思想实际谈对党的认识和入党动机,不要以旁观者身份一味评论别人。
  ③ 对党忠诚老实,向党组织反映真实思想情况。
  ④ 申请书要写得朴实、庄重,对于正文中各部分的内容可根据自己的实际情况掌握。

不要在入党申请书中抄写入党誓词,不要使用“我志愿”的文字。

4.入党申请书的用纸及篇幅

一般用400格的信纸,手写,在1500字以上。

5. 为保障入党材料整理工作,请在入党申请书背面右下角注明班级、姓名。

6. 入党申请书的上交

入党申请书的落款时间是书写入党申请书的当天,根据真实情况来写。纸质的入党申请书自己保存好,后续进一步发展的时候需提交给党务中心的同学进行装档。请将入党申请书扫码成PDF版本(PDF版命名:姓名+班级+入党申请书/思想汇报+落款时间),由团支书按照班级将入党申请书上传至发展党员群中。

7. 学习单位发生变化,入党材料如何处理

    入党申请人工作、学习所在单位发生变动,及时到诚园6-335说明学习单位更改去向,将入党申请书连同其他相关材料一并转交现单位党组织,以便后续发展(一般是指转专业去到别的现金网 )


四、个人自传的写法

    为了让党组织了解自己的成长过程、学习和工作的经历、家庭成员和主要社会关系成员情况,要求入党的同志要向党组织递交个人自传。

    个人自传首先应写明自传人及其家庭成员基本情况。主要包括自己的姓名、性别、出生年月、籍贯、学习和工作经历、思想演变过程等;家庭成员的姓名、性别、职业、职务、政治面貌以及与自己的关系;主要社会关系的情况也要参照上面的要求写清楚;并介绍家庭成员对自己的思想有什么影响。

    自传人的经历。一般可以从小学或七岁开始写起,包括在学校读书和走上社会以后的经历,要写明具体的起止日期,时间上应该是衔接的,中间如有脱节要说明原因。

    自传人的思想演变过程。这是自传的主体,要尽可能写得具体和详细,特别要着重介绍对自己思想变化产生较大影响的主要事件和主要人物,描述入党动机的演变轨迹,亦可根据各个历史时期党的中心工作和主要任务,分阶段地写出自己的思想认知。

写个人自传应注意的问题:

1、如实地写出自己的经历,实事求是地评价自己;2、写自传的过程也是分析解剖自己的过程。应通过自己的思想变化,分析自己思想产生飞跃的原因,解剖自己的真实思想,并且寓理于叙事之中; 3、自传中的重要事件、受到的奖励或处分要详实,重要事件要说明发生的时间、地点和当事人,重要奖励或警告以上处分要说明授予或批准的机关、时间; 4、400字方格纸、3000字左右,黑色中性笔不得有涂改


              五、思想汇报怎么写?
  要求入党的同志为了使党组织更好地了解自己,接受党组织的教育和监督,要积极主动地向党组织汇报自己的思想、学习和工作情况。这是培养自己的组织观念、提高思想觉悟的有效途径。最好能够根据学习情况经常向党组织汇报思想。为了便于党组织更加全面、系统地了解申请入党人员的思想状况,提倡写书面思想汇报。当然,也可以进行口头汇报。
1.思想汇报的基本书写格式及内容通常如下:
  (1)标题。居中写“思想汇报”
  (2)称谓。即汇报人对党组织的称呼,一般写“敬爱的党组织”。顶格书写在标题的下一行,后面加冒号。
   3)正文。写思想汇报,是结合自己的学习、工作和生活情况向党组织反映自己的真实思想情况。具体内容根据每个人的不同情况而定。如果对党的基本知识、马克思主义的基本理论的学习有所收获,便可以通过思想汇报的形式,将学习体会、思想认识上新的提高及存在的认识不清的问题向党组织说明;如果对党的路线、方针、政策或一个时期的中心任务有什么看法,可以在思想汇报中表明自己的态度,阐明自己的观点;如果参加了重要的活动或学习了某些重要文章,可以把自己受到的教育写给党组织;如果遇到国内外发生重大政治事件时,则要通过学习提高对事件本质的认识,旗帜鲜明地向党组织表明自己的立场;如果在自己的日常生活中遇到了个人利益同集体利益、国家利益产生矛盾的问题,可以把自己有哪些想法,如何对待和处理的情况向党组织汇报;为了使党组织对自己最近的思想情况有所了解,就要把自己的思想状况,有了哪些进步,存在什么问题以及今后提高的打算写清楚,等等。一定要结合党的最新的理论和会议精神(如习近平新时代中国特色社会主义思想、党的十九届六中全会精神等等),在阐述理论的时候序列也要完整。如中国共产党以马克思列宁主义、毛泽东思想、邓小平理论、 “三个代表”重要思想和习近平新时代中国特色社会主义思想作为自己的行动指南。
   4结尾。思想汇报的结尾可写上自己对党组织的请求和希望。一般用“恳请党组织给予批评、帮助”或“希望党组织加强对自己的培养和教育“等作为结束语。
  在思想汇报的最后,要署名和注明汇报日期。一般居右书写“汇报人”下一行写上年月日。
2.写思想汇报应注意的问题
    1)思想汇报应是真实思想的流露,最重要的是真实,切忌空话、套话、假话、做表面文章 。2)写思想汇报应根据不同时期的思想认识状况,集中新体会和认识深刻的一、二个方面的问题谈深谈透,不要罗列多个方面的问题泛泛而谈。3)写思想汇报要密切联系自己的思想实际,不要长篇大段地抄录党章、报告、领导讲话和报刊文章的内容,防止形式主义。4)写思想汇报要实事求是,对自己做一分为二的评价,不但要对自己的成长进步进行肯定,而且要找准存在的不足,敢于向党组织暴露缺点和问题。

另外,党组织不能简单地用思想汇报次数的多少衡量一个人是否积极靠近党组织,但是对于要求入党的人来讲,经常、主动地向党组织汇报思想是加强同党组织联系,增强组织观念的一条有效途径,因此,申请入党的人应积极主动地向党组织汇报思想。

从评上入党积极分子开始,每个季度必须写1份思想汇报,要求:方格子纸,800字左右,最好涉及当月社会时事,思想动态。

从评上入党积极分子至成为发展对象之前,最少要有4篇思想汇报。思想汇报先自己扫描成电子档,交由团支书在发展党员群中上传,发展成为积极分子后提供相应的纸质材料进行装档。